【
设为首页
】【
加入收藏
】
学院首页
团委首页
团情快讯
团委大事记
团委发文
学生活动
学生组织
学习园地
当前位置:
主页
>
团委
>
团委发文
>
扫描二维码分享
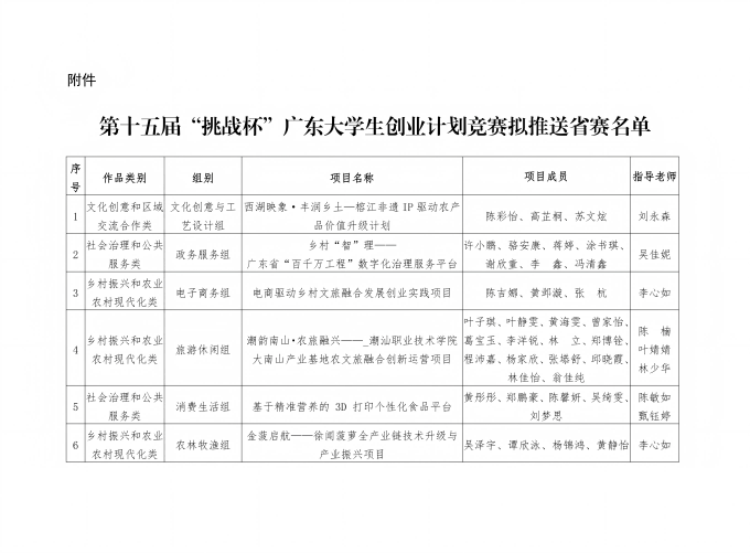
第十五届“挑战杯”广东大学生创业计划竞赛拟推送省赛名单公示
时间:
2026-03-10 14:55
来源:
未知
作者:
学生工作部
点击:
次
分享到:
QQ空间
新浪微博
腾讯微博
人人网
/uploads/soft/260310/8-260310145G2.pdf
/uploads/soft/260310/8-260310145G2.pdf
(责任编辑:朱捍卫)
更多
分享到:
QQ空间
新浪微博
腾讯微博
人人网
------分隔线----------------------------
上一篇:
共青团潮汕职业技术学院委员会出席共青团揭阳市第六次代表大会代表候选人初步人选公示
下一篇:没有了
栏目列表
团情快讯
团委大事记
团委发文
学生活动
学生组织
学习园地
团委简介
品牌活动
上级精神
团委公告栏
师生随笔
推荐内容
热点内容
关于开展2020年潮汕职业技术学院
关于调整我校各级团学组织机构设
关于实施第二课堂成绩单评定细则
关于开展2019-2020学年潮汕职业
2015-2016学年度2015级优秀学生
关于举办以“创新、创业”为主题
关于表彰2013—2014学年度2012级
关于罗梦怡等262名学生干部任职
关于举办以“文明礼仪伴我行”为
关于潮汕职业技术学院院级干部新