我系师生在2012全国三维数字化创新设计大赛再创佳绩
页面更新时间:2012-10-23 20:02 编辑:朱红林
我系在2012全国三维数字化创新设计大赛再创佳绩
经过9个月的经过学校初赛、网络公示投票、作品资格审查、赛区复赛评审,由潮汕职业技术学院数字设计工程系朱红林老师、周书兴老师、吕旺虹老师、叶俊敏老师组队参加2012年第五届全国3D大赛赛区选拔(复赛)广东赛区获奖名单已经陆续揭晓。最终,我系选送的作品在整个广东赛区所有四百多个参赛作品中脱颖而出,我系分别参加工业与工程方向和数字建筑BIM方向共荣获2个特等奖、6个一等奖、11个二等奖、4个三等奖。
其中周书兴老师指导的带领劲风队报送的参赛作品“YBT.11030汽车仪表盘注塑模具设计”获得工业与工程方向特等奖、朱红林老师指导的带领渲空间队报送的参赛作品“百雅轩”获得数字建筑BIM方向特等奖;周书兴老师指导2个一等奖、朱红林老师指导4个一等奖;叶俊敏老师指导2个二等奖、吕旺虹老师指导4个二等奖、朱红林老师指导5个二等奖;朱红林老师指导4个三等奖。
通过本次比赛,有力地激发了我系学生的创新实践兴趣,提升了学生的就业竞争能力,促进了我系教学改革与课程建设,使我系的模具设计、室内装饰设计、工业设计三个专业办得更有特色、更有优势。现将获奖情况及官方网站信息公布如下:
2012全国3D大赛复赛榜单——广东赛区
摘要: 按照《全国三维数字化创新设计大赛(3D大赛)规则》及赛程安排,经网络公示、作品资格审查、“我行我秀”作品展秀、赛区组委会组织专家评审,2012全国3D大赛广东赛区复赛结果现予公布。
广东赛区特等奖

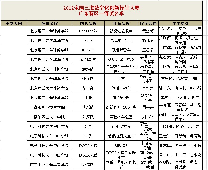
广东赛区一等奖

广东赛区二等奖
广东赛区三等奖