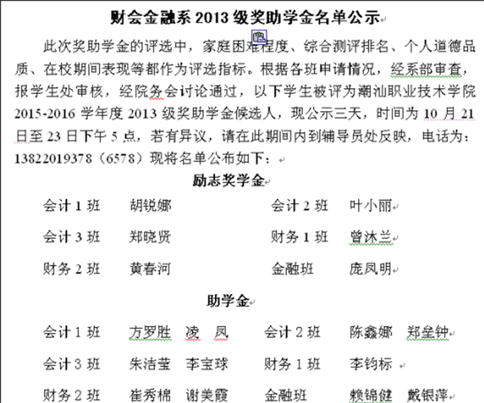
助学金名单公示
10月20日,经过一系列严格的讨论与筛选工作,我系13级、14级获得国家励志奖学金以及潮人奖学金的同学名单新鲜出炉,恭喜以下获奖的同学,希望在新的学期,同学们能戒骄戒躁,继续加油,也希望全体同学以获奖的同学为榜样,坚持不懈,在“德智体”方面全面发展自我,争取更大的进步。 ![]()
![]() ![]()
|
助学金名单公示
10月20日,经过一系列严格的讨论与筛选工作,我系13级、14级获得国家励志奖学金以及潮人奖学金的同学名单新鲜出炉,恭喜以下获奖的同学,希望在新的学期,同学们能戒骄戒躁,继续加油,也希望全体同学以获奖的同学为榜样,坚持不懈,在“德智体”方面全面发展自我,争取更大的进步。 ![]()
![]() ![]()
|
潮汕职业技术学院,地址:广东省普宁市大学路1号 邮编:515343 院办电话:0663-2290556 招生办电话:0663-2290558
Copyright 2014-2020 (潮汕职业技术学院) 版权所有 未经授权 禁止转载、复制或建立镜像
粤公网安备 44528102000104号