学院首页
财金首页
系部简介
专业介绍
专业建设
财金新闻
教学管理
实训平台
学习园地
精品课程
官方微博
搜索
google搜索
站内搜索
搜索
热门标签:
英语语法
视频教程
跨境电商专业方向
职业技术学院
(
)
广东专科学校
中考
潮汕学院
潮汕
当前位置:
主页
>
财会金融系
>
教学管理
>
关于进行2017届毕业生毕业资格审查工作的通知
时间:
2017-05-25 09:55
来源:
财会金融系
作者:
蔡冰
点击:
次
分享到:
QQ空间
新浪微博
腾讯微博
人人网
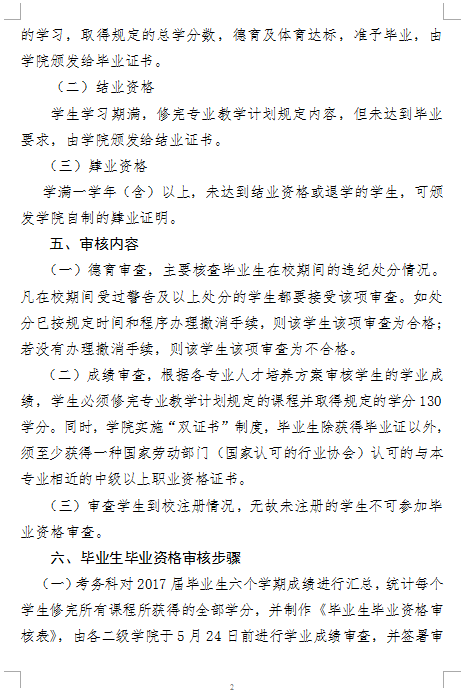
关于进行2017届毕业生毕业资格审查工作的通知。
(责任编辑:朱捍卫)
更多
分享到:
QQ空间
新浪微博
腾讯微博
人人网
顶一下
(0)
0%
踩一下
(0)
0%
------分隔线----------------------------
上一篇:
关于召开2015级实习指导专题工作会议通知
下一篇:
关于表彰2017届优秀学生的决定
收藏
挑错
推荐
打印
发表评论
请自觉遵守互联网相关的政策法规,严禁发布色情、暴力、反动的言论。
评价:
中立
好评
差评
表情:
匿名?
发表评论
最新评论
进入详细评论页>>
栏目列表
系部简介
专业介绍
专业建设
财金新闻
教学管理
实训平台
学习园地
精品课程
官方微博
推荐内容
“会计专项技能竞赛”的方案
会计技能竞赛是在仿真会计职场氛围中进行的由高职院校学生参加的一项专业核心技能比赛...
热点内容
教学、教研活动计划
2011年9月份工作计划简表
财会金融系2012届毕业生毕业论文
“会计专项技能竞赛”的方案
潮汕职业技术学院第四届“指尖风
财会金融系2014届毕业生论文答辩
2010-2011学年度第二学期教师授
潮汕职业技术学院财会金融系首届
会计教研室值班安排及岗位职责
财会金融系2011级会计电算化专业